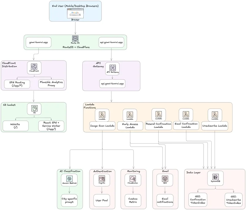
The Agent Observability Gap: Why Logs Aren't Enough
The Agent Observability Gap: Why Logs Aren't Enough Your agent failed to complete a task. Your logs say: Agent started at 10:47:23 Agent fetched data from /api/users Agent processed 847 records Agent ...